Comparação detalhada entre micromotor de passo e motor CC N20: quando escolher torque e quando escolher custo?
No processo de projeto de equipamentos de precisão, a escolha da fonte de energia muitas vezes determina o sucesso ou o fracasso de todo o projeto. Quando o espaço de projeto é limitado e é preciso escolher entre micromotores de passo e os onipresentes motores CC N20, muitos engenheiros e gerentes de compras se perguntam: devem priorizar o controle preciso e o alto torque dos motores de passo ou optar pela vantagem de custo e controle simplificado dos motores CC? Essa não é apenas uma questão técnica de múltipla escolha, mas também uma decisão econômica relacionada ao modelo de negócios do projeto.
I、 Visão geral rápida dos principais recursos: duas abordagens técnicas diferentes
Micromotor de passo:o rei da precisão no controle de malha aberta
Princípio de funcionamento:Por meio do controle digital de pulsos, cada pulso corresponde a um deslocamento angular fixo.
Principais vantagens:Posicionamento preciso, alto torque de retenção, excelente estabilidade em baixa velocidade.
Aplicações típicas:Impressoras 3D, instrumentos de precisão, juntas robóticas, equipamentos médicos
Motor CC N20: Solução de Eficiência com Foco em Custo
Princípio de funcionamento: Controle a velocidade e o torque através da tensão e da corrente.
Principais vantagens: Baixo custo, controle simples, ampla faixa de velocidade, alta eficiência energética.
Aplicações típicas: bombas pequenas, sistemas de fechadura de portas, modelos de brinquedo, ventiladores
II、 Comparação detalhada de oito dimensões: os dados revelam a verdade.
1. Precisão de posicionamento: a diferença entre o nível milimétrico e o nível por degraus.
Micromotor de passo:Com um ângulo de passo típico de 1,8°, é possível atingir até 51.200 subdivisões/rotações por meio de acionamento por micromotor de passo, e a precisão de posicionamento pode chegar a ± 0,09°.
Motor CC N20: Sem função de posicionamento integrada, requer um encoder para controle de posição; encoders incrementais geralmente fornecem de 12 a 48 ciclos por rotação (CPR).
Visão de um engenheiro: Em cenários que exigem controle de posição absoluto, os motores de passo são uma escolha natural; para aplicações que exigem controle de velocidade mais elevado, os motores CC podem ser mais adequados.
2. Características de torque: Manter o equilíbrio entre torque e curva de torque-velocidade
Micromotor de passo:Com excelente torque de retenção (como em motores NEMA 8, até 0,15 N·m), torque estável em baixas velocidades.
Motor CC N20:O torque diminui com o aumento da velocidade, alta velocidade sem carga, mas torque de rotor bloqueado limitado.
Tabela comparativa dos dados reais dos testes:
| Parâmetros de desempenho | Micromotor de passo (NEMA 8) | Motor CC N20 (6V) |
| Mantenha o torque | 0,15 N · m | |
| torque de travamento | 0,015 N · m | |
| velocidade nominal | Depende da frequência do pulso. | 10000 RPM |
| eficiência máxima | 70% | 85% |
3. Complexidade de controle: diferenças técnicas entre pulso e PWM
Controle do motor de passo:Requer um driver de motor de passo dedicado para fornecer sinais de pulso e direção.
Controle de motor CC:Um circuito simples em ponte H pode realizar rotação direta e inversa, além de regulação de velocidade.
4. Análise de Custos: Reflexões sobre a relação entre o preço unitário e o custo total do sistema
Preço unitário do motor: O motor CC N20 geralmente tem uma vantagem de preço significativa (compra em grande quantidade por cerca de 1 a 3 dólares americanos).
Custo total do sistema: O sistema de motor de passo requer drivers adicionais, mas o sistema de posicionamento do motor CC requer encoders e controladores mais complexos.
Perspectiva de compras: Projetos de P&D em pequena escala podem se concentrar mais no preço unitário, enquanto projetos de produção em massa devem calcular o custo total do sistema.
III、 Guia de Decisão: Seleção Precisa de Cinco Cenários de Aplicação
Cenário 1: Aplicações que exigem controle preciso de posição
Opção recomendada:Micro motor de passo
Razão:O controle em malha aberta permite um posicionamento preciso sem a necessidade de sistemas de feedback complexos.
Exemplo:Movimento da cabeça de extrusão da impressora 3D, posicionamento preciso da plataforma do microscópio
Cenário 2: Produção em massa extremamente sensível aos custos
Opção recomendada:Motor CC N20
Razão:Reduza significativamente os custos da lista de materiais, garantindo a funcionalidade básica.
Exemplo: Controle de válvulas de eletrodomésticos, acionamento de brinquedos de baixo custo
Cenário 3: Aplicações de baixa carga com espaço extremamente limitado
Opção recomendada: Motor CC N20 (com caixa de engrenagens)
Razão: Tamanho compacto, oferecendo torque adequado em espaços limitados.
Exemplo: Ajuste do gimbal do drone, pequenas articulações dos dedos do robô
Cenário 4: Aplicações verticais que exigem alto torque de retenção
Opção recomendada:Micro motor de passo
Razão: Mesmo após uma queda de energia, o dispositivo consegue manter a posição, sem necessidade de frenagem mecânica.
Exemplo:Pequeno mecanismo de elevação, manutenção do ângulo de inclinação da câmera
Cenário 5: Aplicações que exigem uma ampla faixa de velocidade
Opção recomendada: Motor CC N20
Razão: A modulação por largura de pulso (PWM) pode alcançar uma regulação de velocidade em larga escala de forma suave.
Exemplo: Regulação do fluxo de microbombas, controle da velocidade do vento em equipamentos de ventilação.
IV、 Solução híbrida: rompendo com a mentalidade binária
Em algumas aplicações de alto desempenho, pode-se considerar uma combinação de duas tecnologias:
O mecanismo principal utiliza um motor de passo para garantir a precisão.
As funções auxiliares utilizam motores CC para controlar os custos.
O controle em malha fechada oferece uma solução de compromisso em situações onde a confiabilidade é necessária.
Caso de inovação: No projeto de uma máquina de café de alta gama, um motor de passo é utilizado para garantir uma posição de paragem precisa no levantamento do cabeçote de infusão, enquanto um motor CC é utilizado para controlar os custos da bomba de água e do moinho.
V、 Tendências Futuras: Como os Desenvolvimentos Tecnológicos Afetam as Escolhas
Evolução da tecnologia de motores de passo:
Projeto simplificado de sistema de motor de passo inteligente com driver integrado.
Novo design de circuito magnético com maior densidade de torque.
Os preços têm diminuído ano após ano, atingindo também aplicações de gama média.
Aprimoramento da tecnologia de motores CC:
O motor CC sem escovas (BLDC) proporciona uma vida útil mais longa.
Motores CC inteligentes com encoders integrados estão começando a surgir.
A aplicação de novos materiais continua a reduzir os custos.
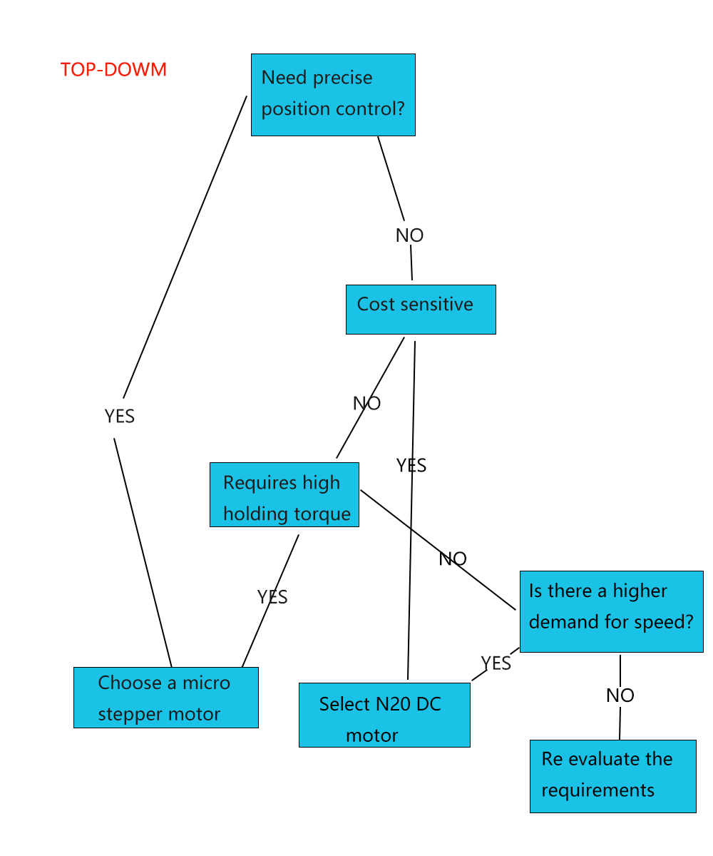
VI、 Diagrama prático do processo de seleção
Seguindo o processo de tomada de decisão descrito abaixo, as escolhas podem ser feitas de forma sistemática:
Conclusão: Encontrando um equilíbrio entre os ideais tecnológicos e a realidade empresarial.
Escolher entre um micromotor de passo ou um motor CC N20 nunca é uma decisão técnica simples. Envolve a arte de equilibrar a busca por desempenho por parte dos engenheiros com o controle de custos por parte do departamento de compras.
Princípios fundamentais para a tomada de decisões:
Quando precisão e confiabilidade são as principais considerações, escolha um motor de passo.
Quando o custo e a simplicidade são fatores determinantes, escolha um motor CC.
Na zona intermediária, calcule cuidadosamente o custo total do sistema e o custo de manutenção a longo prazo.
No ambiente tecnológico atual, em constante evolução, os engenheiros experientes não se limitam a uma única abordagem técnica, mas fazem as escolhas mais racionais com base nas restrições específicas e nos objetivos de negócio do projeto. Lembre-se: não existe um motor "perfeito", apenas a solução "mais adequada".
Data da publicação: 13/10/2025


